Altillo.com > Exámenes > UBA - CBC > Sociedad y Estado

Sociedad y Estado

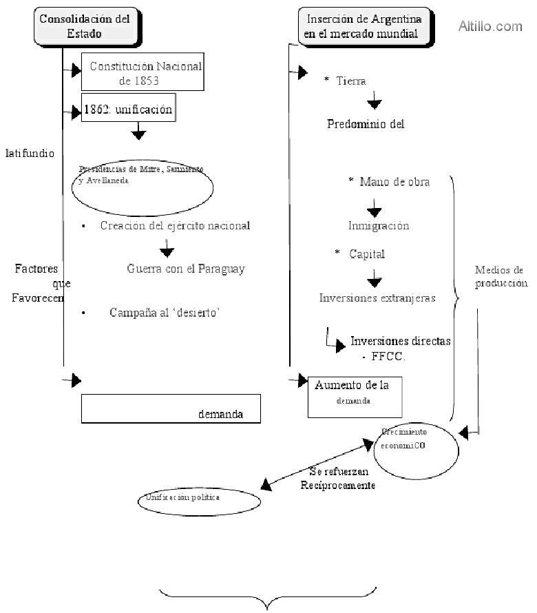
Cuadro: Formación de la Argentina Cat.: Luchinni

2º Cuat. del  2010

Altillo.com